辽宁本溪市孙绍钧保护伞通天!明山区法院践踏法律!
——本溪市纪委监委隐瞒事实、欺上瞒下,银行、法院、律师窜通枉法执行、有法不依、执法不严、违法不究,恳请彻查!
尊敬的中央纪委、中央巡视组、辽宁省委、辽宁省纪委、辽宁省政法委、辽宁省检察院、辽宁省高级人民法院领导:您好!
我是赵紫涵,身份证号码:210504197006111363,现实名举报以下各部门隐瞒不报、有法不依、执法不严、违法不究、重罪轻判!
2021年10月26日本溪市纪检委就孙绍钧一案通报如下:开除党籍、取消待遇、移送司法。
本溪市公安局溪钢分局原政委孙绍钧因严重违纪违法被查处,主要问题及处理结果如下:
1.违反中央八项规定精神;收受可能影响公正执行公务的消费卡。
2.组织纪律问题;隐瞒不报个人有关事项。
3.生活作风问题;与他人保持不正当性关系造成不良影响。
4.职务犯罪;利用职权在超生落户、公安信息化考核中为他人谋利并非法收受财务。
但令人遗憾的是,本溪市纪委监委的通报与孙绍钧实际违纪违法犯罪行为相差甚远!孙绍钧是被实名举报的,举报的内容:1贪污公款、2受贿、3重婚、4诈骗、5充当保护伞、等多项罪名,均证据确凿。各部门在办理孙绍钧案件中存在有法不依、执法不严、违法不究的问题。具体如下:
一、贪污罪(发票)
举报孙绍钧花费6万多元人民币大量购买各种发票在单位报销,购货报销单位都是本溪市公安局,因工作突然被调动没来得及报销的部分发票合计8.26万元左右,其中办公用品2万元、服务娱乐业发票2.34万元、中石油发票3.92万元(日加油6次×500元)报销经手人是孙绍钧的司机宋大南,请本溪市纪委监委、审计部门对孙绍钧工作过的单位进行纪检审计。

二、受贿罪
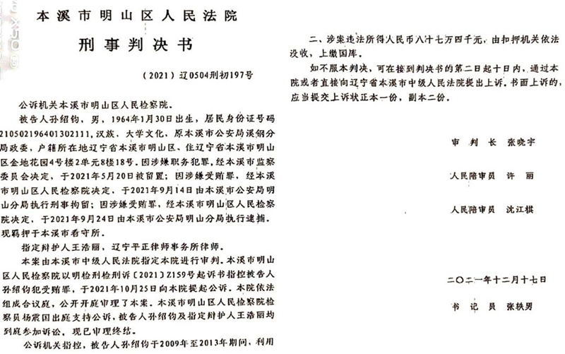
2021年5月13日,赵紫涵向本溪市纪委实名举报孙绍钧贪污、受贿、重婚、诈骗、充当保护伞,并提交了充足的犯罪证据。2021年9月,本溪市纪委监委只针对孙绍钧受贿罪向本溪市明山区检察院移交,其他罪名忽略不计,也没有任何解释。根据《中华人民共和国刑法》第三百八十三条规定,受贿87.4万元应属“数罹薮�”,判处三年以上十年以下有期徒刑,但是2021年12月17日明山区法院只判了孙绍钧三年有期徒刑,取最低线,属重罪轻判!

2021年12月17本溪市明山区法院判决书
1、孙绍钧是被举报的,受贿87.4万只判了三年,而且对28名行贿人员为什么不追究刑事责任呢?具体28名行贿人的职务、姓名、行贿金额,我已经提交各级纪委部门。
2、(2021)辽0504刑初197号开庭公告尚未公开,案号:(2021)辽0504刑初197号。地域:辽宁省法院:本溪市明山区人民法院。法庭:第二法庭,犯罪嫌疑人:孙绍钧。审判人员:张晓宇。
开庭日期:2021-12-16 10:00。
3、无独有偶,令人感到狐疑的是,本溪市明山区法院针对孙绍钧的审理、判决档案被本溪市纪委借走至今未还。
三、重婚罪
本溪市纪检委通报孙绍钧生活作风问题,与他人保持不正当性关系并造成不良影响。看看真相如何:
2010年7月29日,孙绍钧主动接近赵紫涵并出示了离婚证,不用说赵紫涵就连体制内的人也想不到一个正处级的公安局局长能办假离婚证。2015年1月28日,孙绍钧和赵紫涵的孩子出生后,孙绍钧不但不负责任还告知亲朋好友谁也别管,当他知道赵紫涵抱着他的孩子到处找他时,孙绍钧东躲西藏。孙绍钧与赵紫涵的孩子出生起名为孙*然,孩子出生后孙绍钧就彻底失踪了。孙*然出生12天,赵紫涵将孩子的头发、照片和一封信寄到本溪市公安局溪钢分局,孙绍钧拒收了。2015年4月,赵紫涵先后找到孙绍钧的干哥、父母、妹妹,但是他们都说管不了。
2016年,赵紫涵找到孙绍钧的表哥时任辽宁省纪委书记李宇光,被拒之门外后,又给李宇光寄信也石沉大海,在孙绍钧与赵紫涵的女儿出生19个月后,孙绍钧与原配妻子那丽萍才于2016年8月5日协议离婚。

2017年,赵紫涵起诉孙绍钧关于亲子鉴定和孩子抚养费一案,2018至2020两年间,孙绍钧与其3岁的女儿孙*然在本溪市、区两级法院就抚养费问题进行博弈,孙绍钧为了降低应该承担的抚养费,将自己的社保工资6228.43元造假成4447.70元,孙绍钧提供了一份《本溪市社会保险事业管理中心》2019年8月5日由经办人赵楠提供的假的(机关事业单位退休人员养老待遇月发放明细),工资是4447.70元。对此造假行为,举报人保留追究孙绍钧、赵楠及其代理人高静虚假诉讼的权利。此案于2020年11月27日,由本溪市中级法院李晓明审判长做出公平公正的判决,撤销了明山区法院法官佟琳琳的错误判决!

由孙绍钧、赵楠及其代理人高静提供的虚假社保工资表

真实的社保工资表

从2015年到2024年间,赵紫涵向本溪市公安局纪委储信顺书记举报孙绍钧贪污、受贿、重婚、诈骗等违法犯罪行为,本溪市明山区法院、本溪市中级法院、本溪市纪委监委等部门对举报孙绍钧重婚罪一案就没有间断过,可以说是无缝链接!但本溪市公安局明山分局和市局都以重婚(犯罪已过追诉时效)为由不予立案,这是以上各司法机关有法不依、执法不严、违法不纠的典型案例,难道《中华人民共和国刑法》第二百五十八条重婚罪不适用于本溪公安局处级干部?
四、诈骗罪:本溪市公安局明山区分局立案438天无果
2021年5月13日,赵紫涵向本溪市纪委实名举报孙绍钧贪污、受贿、重婚、诈骗、充当保护伞并提交了充足的犯罪证据,其中就有孙绍钧诈骗赵紫涵1000多万元人民币这项。2021年9月,本溪市纪委监委只针对孙绍钧受贿罪向本溪市明山区检察院移交,没有诈骗和其它罪一说,赵紫涵逐级上告。2024年2月份,赵紫涵到辽宁省检察院控诉中心,实名举报孙绍钧多项犯罪,省检察院两位领导接见并且指出案件走向,让赵紫涵回到本溪市明山分局刑警队立案,赵已经向警方提交了真实证据。
2024年5月13日,对于孙绍钧诈骗罪、重婚罪,本溪市公安局明山分局刑警队受理了案件,2024年6月7日,诈骗罪正式立案,并且做了详细笔录。2024年6月7日,刑警队对孙绍钧诈骗案,开始立案侦查。2024年8月5日,赵紫涵向明山分局办理案件某警官打电话追问案件结果,明山分局回复案件正在推进。
2024年9月2日,赵紫涵到明山分局,又一次做笔录。2024年10月11日,赵紫涵向明山分局刑警队办案警官又一次追问案件进展,还是说正在推进。2024年12月5日,赵紫涵又一次向明山分局刑警队办案警官追问案件进展,还是说正在推进。2024年12月20日,赵紫涵又一次向明山分局刑警队警官追问案件,还是说在推进。2024年12月23日,赵又一次向明山分局刑警队咨询案件进展还是说在推进。2025年4月7日,赵又一次追问案件进展,办案警官才询问赵案件详情。
2025年5月7日再一次追案。
2025年5月12日再一次追案。
2025年5月14日到明山分局刑警队补充笔录。
2025年6月19日,赵紫涵向刑警队某队长追问案件进展,队长让她6月20日到明山分局刑警队,说有些事情需要核实。
2025年6月20日下午,赵紫涵准时到达明山分局刑警队三楼,又补充了笔录,但队长说孙绍钧矢口否认诈骗赵紫涵,但是孙没有任何证据只是口头上不承认诈骗。辽宁省检察院已认定孙绍钧构成诈骗罪,应由本溪市公安局明山区分局立案,从2024年5月13日至今14个月438天的立案侦查,孙绍钧诈骗罪案件事实清晰、证据确凿,已经形成“事实陈述+证据链构建+逻辑闭环”,难道孙绍钧就凭几句话就能逃脱法律的制裁吗?!目前法律人士建议赵紫涵向本溪市明山区检察院申请对孙绍钧诈骗案的立案侦查进行监督。

五、充当保护伞
2010年,孙绍钧以单身的名义与赵紫涵相处,并承诺赵紫涵经营的浪淘沙洗浴会馆让他管理会赚大钱,什么公安、消防没人敢管。2010年12月,孙绍钧以浪淘沙老板的身份住进浪淘沙并自称八爷,经常给会馆的经理、员工开会说大家听我的,我是公安局的领导,我亲戚在省里当大官,我就是你们的保护伞!我让你们二三年后每人都能开上丰田霸道。
孙绍钧这期间以各种名义跟赵紫涵要钱打点关系,2011年至2013年,孙绍钧以在本钢做生意赚了大钱,却让赵紫涵用她个人名下的门市房贷款,经过孙绍钧及干哥郭代生几番操作,3个门市和一套住房陆续贷款1000多万人民币。孙绍钧告诉赵紫涵,我在溪钢分局能掌控本钢的业务,在本钢做生意本钢财务不敢压我钱,孙绍钧让社会人(大象)出头他在幕后指挥。

员工证词
六、赵紫涵被诈骗后的枉法执行
2014年,孙绍钧将赵紫涵3个门市和一套住房陆续贷款1000多万人民币拿走后,赵紫涵发现孙绍钧所说的本钢买卖根本不存在、是在虚构事实。这时孙绍钧看赵紫涵怀孕了再也拿不出来什么钱,就失踪了。
2015年,赵紫涵带着刚出生的孩子扛起孙绍钧骗走的巨额负债,每年不断的续贷坚持到2020年,这时还本溪禾丰村镇银行的利息已超过贷款本金。
疫情爆发了,本溪禾丰村镇银行没有响应国家政策,不但没有采取任何减免措施还趁人之危,对赵紫涵转贷百般阻挠并起诉赵紫涵将抵押给本溪禾丰村镇银行的房产查封、评估、拍卖!


本来依法正常的执行、评估、拍卖,却被本溪禾丰村镇银行、明山区法院执行局、辽宁湘辉律师事务所暗箱操作,弄虚作假。
本溪市博文房地产土地造价咨询评估有限公司竟把银行贷款1100万的房产评估到1100万,不知是银行违法高评高贷还是评估公司弄虚作假?赵紫涵对评估结果提出质疑后,法院重新摇号评估,经过第三次评估的价格是1338.45万元,略高于贷款额,这个就是典型的暗箱操作!
隐形拍卖:
赵紫涵于2022年8月11日接到辽宁元宗房地产土地评估公司的评估报告,然后就是2022年11月19日接到明山区法院的执行裁定,就是这两处房产经过二拍无果的情况下以7495320元的价格被本溪禾丰村镇银行股份有限公司以物抵债了,这三个多月的时间里发生了什么⁉省略了什么⁉赵紫涵本人及赵紫涵的代理人对拍卖竟然一无所知。

七、违法拍卖
2022年11月19日,赵紫涵接到明山区法院的执行裁定书,马上联系明山法院执行局的法官曲靖武(法院的法警),询问是什么情况,为什么拍卖两次都不通知赵紫涵及其代理人并且流拍了还以物抵债呢?更恶劣的是两处房产、两个抵押分别是600万和498万,而明山法院执行局却让本溪禾丰村镇银行以749.532万元的价格将两处房产以物抵债,却只清了一笔498万的贷款,那笔600万的贷款没清而抵押房产却不翼而飞了,这是银行、法院、律师、拍卖公司弄虚作假、违纪、违法的典型案例。

拍卖无效:正义也许会迟到,但绝对不会缺席!
2022年11月25日,赵紫涵正式向本溪市政法委、本溪市中级法院、本溪市明山区法院实名举报明山区法院执行局法警曲靖武及相关领导枉法执行、弄虚作假、暗箱操作的违纪、违法行为。经过了半年的上告、申诉,2023年4月21日,明山法院依照《中华人民共和国民事诉讼法》第二百三十二条规定撤销了本院(2022)辽0504执恢159号以物抵债裁定书。

八、孙*然更名为赵*汐
前面提到那个可怜的孩子孙*然(女孩),她天真无邪就想像一个普通的三口之家的孩子一样,在父母的陪伴下经历幼儿园、小学、中学到大学毕业参加工作…。但她的亲生父亲——孙绍钧(本溪市公安局户政处处长)不但不给她父爱,就连亲生女儿的户口都不给上,看着孩子一天天长大,赵紫涵无耐将孩子原名孙*然改成母姓赵,名*汐这才给孩子上了户口。
赵紫涵被孙绍钧坑的一无所有、负债累累、众叛亲离只能带着几岁的女儿隐居到陌生的城市:鞍山市铁西区共同社区相依为命,赵紫涵一边打工带孩子一边逐级上访、控告。
九、明山区法院执行局异地违法办人情案
1、本溪市明山法院执行局法官曲靖武(法院的法警)一直负责本溪市禾丰村镇银行执行赵紫涵的案件。在执行期间,赵紫涵向曲靖武提交了三次申请,房产拍卖后将企业拖欠员工的工资、拖欠的装修工程款、经营期间的所有欠债做以合并,曲靖武同意并指导赵紫涵让她带领50多名员工先到本溪市明山区劳动仲裁,再到明山法院起诉最后走到执行局,按照这个程序才能合并到拍卖中去,之后,赵紫涵按照曲靖武的指导带着这50多名员工到法院起诉自己。
2、法警曲靖武违法调取赵紫涵和女儿的身份信息。2023年9月5日,明山法院执行局法警曲靖武不知道通过什么方式调取了赵紫涵和女儿的公安身份信息,从本溪市驱车100多公里早上8点前赶到鞍山市铁西区赵紫涵8岁女儿上学的学校。法警曲靖武随行的七八个人员中,一名是身穿法院制服的书记员(男)姓名不祥、第二名是辽宁湘辉律师事务所的王湘辉(男)、第三名是本溪县荣璟律师事务所的赵志华(女)、第四名吕秀芬(女)是赵紫涵的债权人,没有下车的其它人员不祥。
这一行人趁赵紫涵刚把孩子送进校门里几米的时候,一起冲上来将赵紫涵团团围住,法警曲靖武身穿便装没有出示任何证件和相关的手续,这时赵紫涵的女儿及其他上学的孩子都被这场面惊呆了,其中辽宁湘辉律师事务所的王湘辉对赵紫涵言语上进行了威胁、侮辱、谩骂,赵紫涵在女儿惊恐和自己无助的情况下选着了报警。本溪这一伙人见赵紫涵报了警,气势就降下来了,法警曲靖武急忙到车里换上警服,这时本溪县荣璟律师事务所的赵志华律师上场劝解。事后了解得知,赵志华在本溪市一直以辽宁湘辉律师事务所的律师身份从事司法活动。几分钟后接到报警的警察到场,这时就剩下法警曲靖武和执行局书记员,其他人都闪退了。鞍山市公安局铁西分局共和派出所接警到现场后,将这一伙人和赵紫涵都带到派出所,经调查本溪一伙人到鞍山市是威逼赵紫涵同意给吕秀芬(赵紫涵的个人债权人)签一份与拍卖无关的合并申请书,合并到赵紫涵的房产拍卖中。
3.违规办理非承办案件:2023年9月5日,曲靖武在无办案手续的情况下,办理不属于其承办的、由黄振法官办理的申请人与吕秀芬的案件,涉嫌违反《中华人民共和国法官法》、《司法机关内部人员过问案件的记录和责任追究规定》、《行政机关公务员处分条例》相关条款。
4. 执法行为不当及造成的严重后果:同日在鞍山市铁西区共同小学门口,曲靖武所带人员辱骂、准备殴打申请人,导致申请人女儿被同学辱骂,患上了重度恐怖症,600多天无法上学并休学,其行为涉嫌违反《中华人民共和国公职人员政务处分法》、《中华人民共和国未成年人保护法》相关条款。
十、赵紫涵申请本溪市明山区检察院立案监督
上述执法过程中的枉法执行、违法异地办案行为,除了已提及的相关规定外,还可能违反以下条款、法条:
1、《人民检察院民事诉讼监督规则 》第十九条规定,有下列情形之一的,当事人可以向人民检察院申请监督:(一)已经发生法律效力的民事判决、裁定、调解书符合《中华人民共和国民事诉讼法》第二百零九条第一款规定的;(二)认为民事审判程序中审判人员存在违法行为的;(三)认为民事执行活动存在违法情形的。
2、《人民检察院民事诉讼监督规则 》第三十七条:人民检察院在履行职责中发现民事案件有下列情形之一的,应当依职权启动监督程序:(一)损害国家利益或者社会公共利益的;(二)审判、执行人员有贪污受贿,徇私舞弊,枉法裁判等违法行为的;
3、《中华人民共和国法官法》第四十六条:法官有下列行为之一的,应当给予处分;构成犯罪的,依法追究刑事责任:(四)故意违反法律法规办理案件的。
4、《最高人民法院关于审理涉执行司法赔偿案件适用法律若干问题的解释》第一条:人民法院在执行判决、裁定及其他生效法律文书过程中,错误采取财产调查、控制、处置、交付、分配等执行措施或者罚款、拘留等强制措施,侵犯公民、法人和其他组织合法权益并造成损害,受害人依照国家赔偿法第三十八条规定申请赔偿的,适用该解释。
*由于孙绍钧以单身名义诱骗赵紫涵感情生子、并虚构事实非法占有赵紫涵的千万财产,孙绍钧身为党员、公安局局长信仰坍塌、忠诚失节、践踏法律、贪污、受贿、重婚、诈骗、充当保护伞的一系列犯罪行为证据确凿、事实清楚,但孙绍钧的保护伞涉及部门之多、保护力度之大不是几只苍蝇能及的!举报人赵紫涵强烈恳请中共中央纪委、辽宁省纪委及相关部门对孙绍钧一案异地重审,纠出孙绍钧的保护伞!
*本溪市明山区法院执行局枉法执行、违法拍卖中系窝案,推诿扯皮、弄虚作假、欺上瞒下,辜负了党和国家及人民的信任!激化了社会矛盾,污染了辽宁省和本溪市的政治生态!拉低了辽宁省本溪市政府的公信力!举报人赵紫涵强烈要求最高人民法院、中共中央纪委、辽宁省高级人民法院、辽宁省纪委等相关部门对本溪市明山区法院执行局法警曲靖武等相关人员的违纪违法行为进行彻查,实现有法可依、有法必依、执法必严、违法必究!

以上实名举报,如有不实之处,举报人愿意承担一切法律责任。
实名举报人:赵紫涵
电话:18340491789
身份证号码:210504197006111363。
2025年7月25日

原文来自腾讯:https://page.om.qq.com/page/Ojg1q4K3ozfR8mVN9gB9w8Sw0
编辑:李剑
1、凡本网来源注明“中国社区新闻网”(域名Csvs.Net.Cn)的所有文章和图片作品,版权均属于中国社区新闻网,未经本网授权,任何单位及个人不得转载、摘编或以其它方式使用上述作品。已经本网授权使用新闻稿件和图片作品的,应在授权范围内使用,并注明“来源:中国社区新闻网”。违反上述声明者,本网将追究其相关法律责任。

