本站讯 2024年5月21日,官方媒体中国房地产报网上的一篇文章,读后令人十分震惊:企业只是欠债700多万,而吉林省长春市中级法院居然查封了该企业价值7000万元的房产,超过标的9倍!这样的查封造成该公司名下房产无法交易,不但无法偿还债务,还要支付银行贷款利息,直接导致了企业的停摆!在当前十分严峻的经济形势下,此事格外引人关注。

中国房地产报网上的这篇文章标题为《长春万鸿地产向法院申请1元赔偿背后:质疑超标查封近6000万元房产》(署名:中房报记者郭家豪)。据该报道,涉事的企业老板叫许兆文。2012年,在同学孩子婚宴的酒桌上,许兆文遇到了已经好多年未曾联系的同学张国(化名)。那时候,许兆文就已经开始做房地产项目。张国告诉他,如果哪天有好项目缺钱,他可以参与。此后,两人渐渐地有了联系,张国也的确借给了许兆文150万元周转资金。

时至2013年,张国得知许兆文要开发建设东广盛世项目后,主动找到许兆文说他要入股,并相继投入近700万元,双方签订了协议,张国入股万鸿地产,占股15%。但是到了2016年12月,张国突然提出撤股,并提出退还本金和项目收益共计1179万元。“开发东广盛世项目的时候,房地产市场好,可是到了2016年,房地产市场开始萎靡了,张国才提出撤股。”许兆文称,“整个项目我投入了6000多万元,当年没有贷款一分钱,但因为几乎所有资产都投入到项目上了,根本没有能力退还张国要的那笔款”。
因许兆文未能按时间还钱,张国便将万鸿地产和许兆文夫妇起诉至法院。长春市宽城区法院和长春市中级法院经过审理,均支持了张国的诉讼请求。
2021年3月,宽城区法院将两个案件合并到一起,由长春市中级法院审理,长春市中级法院判万鸿地产赔偿张国713.88万元及利息。

东广盛世项目一共有26个门市,二层有部分写字间,还有地下停车场,当年的市值在1个亿以上。”许兆文称,在项目被查封前,整个项目只卖了2套,其余都被法院查封了。2022年7月,经调解,有3套房产在张国提出书面解封的情况下出售,万鸿地产支付500万元给张国。“2022年7月,我们双方做了和解,但张国提出,如果要出售东广盛世剩余门市,每套价格不能低于每平方米2万元,在这样的条件下,根本没有办法实现出售。因此,该项目仍然处于被查封状态。”
“不管什么原因,欠债还钱天经地义,但法院不应该查封东广盛世所有未出售房源,当时查封也未做过评估,这样导致公司根本没有能力去偿还剩余债务。”许兆文称,东广盛世项目剩余房源和他个人名下被查封的几套房产,经过评估公司测算,目前市值至少值7000万元(如果按照2018年房产价值评估,价值上亿元)许兆文介绍说:为了早日解封未出售房源,他曾多次找办案法官原源协调,希望能对部分查封的房源解封,以此来还清债务,但最终都未被通过。

在许兆文看来,如果没有这场官司,房子早卖完了,当初的房价比现在高不少。如果法院没有超标的查封所有房产,公司完全可以卖几套房子来偿还债务和银行贷款。现在不但房子卖不出去,他还于2017年在银行贷款3500万元,后期虽还了1700万元,但每年仍要支付利息60多万元。许兆文认为,正是因为法院超标的查封,给企业造成了重大的经济损失,他们公司已经开始申请国家赔偿。与此同时,万鸿地产已经向长春市中级法院递交了执行异议书,希望能对超标的查封问题给予解决。同时,该公司还就法院超过标的9倍查封问题向长春市检察院提交了监督申请函。
据报道,针对此事,4月29日,记者曾经联系到了长春市中级法院宣教科的一名工作人员,要求就该法院超标的查封问题进行采访调查,但截至发稿前,法院未对该案是否属于超标的查封,是否对被告资产做出评估等问题作出回应。
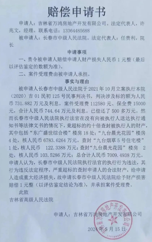
再次见到记者时,许兆文给记者提供了长春市中级法院做出的(2021)吉01执1257号执行裁定书等法律文书的同时,还提供了赔偿申请书,原来中国房地产报文中所说的张国,其真名叫周忠银。其在申请赔偿书中称:长春市中级法院执行法官在没有向被执行人送达执行通知书等法律文书的情况下,竟超标的约十倍查封被执行人的财产,其中包括“东广盛世综合楼”楼房18处;九台晨光花园”楼房4处,核人民币6783. 6264万元;查封“九台烟草5号住宅楼”1处,核人民币122. 3388万元;查封“九台晨光花园”楼房2处,核人民币103. 5286万元;总合计人民币7009. 4938万元。申请人认为,长春市中级法院执行法官的执行行为违法,其行为违反法定程序,严重超标的查封申请人的合法财产,给申请人造成重大经济损失。
许兆文气愤的说:当前,从上到下,各级党政机关都在千方百计大力促进民营经济发展,对发展经济十分着急,而长春市中级法院的做法简直就是要把企业往死里整。法官也不评估,也不拍卖,法院查封这么多财产就是为了搁着让周忠银吃利息,让企业倒闭。种种迹象表明,该院执行法官原源有涉嫌徇私枉法、滥用职权、枉法办案的重大嫌疑,虽然我们并不掌握其受贿的证据,可是事出反常必有妖,相信只要纪检监察部门介入调查,一切就会水落石出。
对于文中的观点,本文只是如实引述,并不代表媒体和记者的观点。媒体期待着纪检监察部门的早日介入调查。对于此事,媒体将持续关注。(小编)
相关文章:长春万鸿地产向法院申请1元赔偿背后:质疑超标查封近6000万元房产
中国房地产网文章链接:http://www.creb.com.cn/cj/202813.jhtml

原文来自搜狐:https://www.sohu.com/a/781738686_121949142
编辑:李剑
1、凡本网来源注明“中国社区新闻网”(域名Csvs.Net.Cn)的所有文章和图片作品,版权均属于中国社区新闻网,未经本网授权,任何单位及个人不得转载、摘编或以其它方式使用上述作品。已经本网授权使用新闻稿件和图片作品的,应在授权范围内使用,并注明“来源:中国社区新闻网”。违反上述声明者,本网将追究其相关法律责任。

